前言¶
概述
本文档详细描述了BS2XV100的系统低功耗模式及应用开发指导,用于指导用户进行低功耗开发。
产品版本
与本文档对应的产品版本如下。
产品名称 |
产品版本 |
|---|---|
BS2X |
V100 |
读者对象
本文档主要适用于以下工程师:
技术支持工程师
软件开发工程师
符号约定
在本文中可能出现下列标志,它们所代表的含义如下。
符号 |
说明 |
|---|---|
|
表示如不避免则将会导致死亡或严重伤害的具有高等级风险的危害。 |
|
表示如不避免则可能导致死亡或严重伤害的具有中等级风险的危害。 |
|
表示如不避免则可能导致轻微或中度伤害的具有低等级风险的危害。 |
|
用于传递设备或环境安全警示信息。如不避免则可能会导致设备损坏、数据丢失、设备性能降低或其它不可预知的结果。 “须知”不涉及人身伤害。 |
|
对正文中重点信息的补充说明。 “说明”不是安全警示信息,不涉及人身、设备及环境伤害信息。 |
修改记录
文档版本 |
发布日期 |
修改说明 |
|---|---|---|
03 |
2024-08-29 |
更新“低功耗维测”小节内容。 |
02 |
2024-07-04 |
更新“低功耗维测”小节内容。 |
01 |
2024-05-15 |
第一次正式版本发布。
|
00B04 |
2024-04-12 |
|
00B03 |
2024-03-18 |
|
00B02 |
2024-02-29 |
|
00B01 |
2024-01-26 |
第一次临时版本发布。 |
低功耗概述¶
低功耗原理¶
低功耗的本质是指从功耗的角度对电子设备的设计进行优化,以达到在满足功能需求的同时,尽可能降低功耗的目的。通常涉及到对硬件设计、软件优化、材料选择等方面的深入研究和优化。对软件设计而言,可以通过系统空闲时CPU停止工作,中断或事件唤醒后继续工作等方法来优化功耗。对于无OS运行的系统而言,程序可以“随时随地”进低功耗;但是对于带OS的系统,系统无法“随时随地”,必须遵循OS的运行流程。
在OS中,通常包含一个IDLE任务,该任务的优先级最低且一直保持就绪状态,当高优先级任务阻塞时,OS执行IDLE任务。一般地,未进行低功耗处理时,CPU在IDLE任务中循环执行空指令。低功耗管理组件在IDLE任务中,通过对CPU、时钟和设备等进行管理,从而有效降低系统的功耗,系统唤醒时再对CPU、时钟和设备等进行恢复,从而保证程序在退出低功耗后能正常运行。
图 1 OS低功耗

BS2XV100使用的操作系统为LiteOS,低功耗管理接口在LiteOS的IDLE线程中已经被调用,无需应用层主动调用,满足睡眠条件即可进入睡眠。
低功耗模式¶
表 1 低功耗模式说明
模式 |
芯片状态 |
特点 |
|---|---|---|
WFI模式 |
|
|
浅睡模式 |
|
|
深睡模式 |
|
|
低功耗方案¶
睡眠条件¶
图 1 睡眠条件

睡眠否决票
添加睡眠否决票接口:errcode_t uapi_pm_add_sleep_veto(pm_veto_id_t veto_id)
移除睡眠否决票接口:errcode_t uapi_pm_remove_sleep_veto(pm_veto_id_t veto_id)
系统初始化时,有调用“uapi_pm_add_sleep_veto(PM_VETO_ID_MCU)”接口投了一票睡眠否决票,如想让系统进睡眠则需要移除该否决票,调用“uapi_pm_remove_sleep_veto(PM_VETO_ID_MCU)”即可。
空闲时间
系统空闲时间由LiteOS管理,在睡眠投票满足时,睡眠管理接口中会判断睡眠时间是否满足深睡阈值,满足即进到深睡流程。低功耗管理接口会根据系统空闲时间添加唤醒计时器,保证系统能在预期时间点醒来。
说明:
系统空闲时间受用户自己创建的线程/定时器影响,如果睡眠否决票已被全部移除,但是系统无法睡眠或者被频繁唤醒,请用户自行检查业务代码中是否有不合理的设计。
如果系统当前处于广播态/连接态,系统也会周期性的醒来以维持广播/连接。
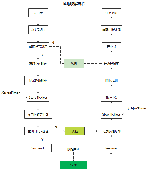
睡眠唤醒流程¶
图 1 睡眠唤醒流程

上述流程见“pm_sleep.c”中的“uapi_pm_enter_sleep”接口。
说明: Tickless:即OsTick减少,BS2X的OsTick是用外部Timer中断实现的(周期:1ms),系统睡眠前会主动关闭该Timer,系统唤醒后会根据实际睡眠时间对OsTick进行补偿,以保证OS线程/定时器调度不受睡眠影响。
唤醒源¶
浅睡唤醒源

深睡唤醒源

代码位置:middleware/chips/bs2x/pm/pm_sleep/pm_sleep_porting.c
说明:
唤醒源使能本身并不会增加功耗,不要因为系统频繁唤醒就侵入式修改/删除唤醒源。有异常唤醒就正面定位,不建议采用删除唤醒源的方式规避!
实际上,用户在投票睡眠后,即可当成所有外设都下电了,最终外设唤醒是通过ulp_gpio唤醒的。
如果用户有定时唤醒的需求,有两种方式可以实现,第一种通过线程延时(osal_msleep)等待,第二种可通过软Timer(osal_timer_start)。
外设下电¶
表 1 外设下电
序号 |
驱动 |
深睡外设下电说明 |
恢复说明 |
|---|---|---|---|
1 |
Pinctrl |
mode下电、pull不下电、ds不下电。 |
直接使用uapi_pin_set_mode恢复各个外设的管脚模式即可。 |
2 |
uapi_gpio |
下电,睡眠不支持唤醒,唤醒中断需注册于ulp_gpio中,唤醒后挂在本IP的中断可以正常响应。 睡眠时uapi_gpio本身会下电,SDK里已将uapi_gpio的输出配置同步到ulp_gpio,故睡眠时IO输出可保持。 |
参照正常流程恢复。 |
3 |
UART |
下电,唤醒时SDK代码中已默认恢复。 |
通过 CONFIG_UART_SUPPORT_LPM 控制SDK恢复UART。 |
4 |
I2C |
下电,需用户自行恢复。 |
参照正常流程。 |
5 |
ADC |
下电,需用户自行恢复。 |
参照正常流程。 |
6 |
DMA |
下电,需用户自行恢复。 |
参照正常流程。 |
7 |
PWM |
下电,需用户自行恢复。 |
参照正常流程。 |
8 |
WDT |
下电,SDK唤醒时已默认恢复。 |
通过CONFIG_WATCHDOG_SUPPORT_LPM 控制SDK恢复WDT。 |
9 |
uapi_timer |
下电,可SDK恢复和补偿。 |
通过CONFIG_TIMER_SUPPORT_LPM控制 (不建议开,会增加保连场景的工作时间)。 |
10 |
uapi_rtc |
下电,需用户自行恢复。 |
通过CONFIG_RTC_SUPPORT_LPM控制 (不建议开,会增加保连场景的工作时间)。 |
11 |
Systick |
下电,需用户自行恢复。 |
通过CONFIG_SYSTICK_SUPPORT_LPM控制SDK恢复。 |
12 |
Tcxo |
下电,唤醒时SDK代码中已默认恢复。 |
通过CONFIG_TCXO_SUPPORT_LPM控制SDK恢复。 |
13 |
SFC |
下电,唤醒时SDK代码中已默认恢复。 |
通过CONFIG_SFC_SUPPORT_LPM控制SDK恢复 |
14 |
外部Flash |
非芯片供电,Flash所用SPI等需用户自行恢复。 |
- |
15 |
SPI |
下电,需用户自行恢复。 |
uapi_spi_suspend/uapi_spi_resume。 |
16 |
Qdec |
下电,需用户自行恢复。 |
参照正常流程。 |
17 |
Keyscan |
下电,需用户自行恢复。 |
参照正常流程。 |
18 |
osal_timer |
下电,唤醒时SDK代码中已默认恢复。 |
- |
19 |
ulp_gpio |
不下电,建议该GPIO只用来唤醒。 |
- |
20 |
ulp_rtc |
只用来在睡眠流程定时唤醒和计算timer补偿用。 |
- |
21 |
ulp_wdt |
不下电,睡眠场景保持该wdt在的话需注意喂狗。 |
- |
22 |
RAM&内部Flash |
不下电。 |
- |
说明: BS2X系统深睡时,绝大多数外设均下电,基础外设,如sfc、wdt、tcxo、uart、osal_timer等在SDK中有恢复,其他由用户初始化的外设,在唤醒后需用户进行恢复,该流程放在用户的低功耗状态机中自行管理即可。
开发指引¶
时钟/电源管理逻辑已在SDK中配置,用户不必关心时钟树/电源树具体结构,对于用户所需要的低功耗相关接口会在下面介绍。
主频&睡眠投票¶
主频配置
对于CPU频率的配置提供2个档位即32M、64M,分别调用以下接口即可:
(需#include "pm_clock.h")
主频32M:
uapi_clock_control(CLOCK_CONTROL_FREQ_LEVEL_CONFIG, CLOCK_FREQ_LEVEL_LOW_POWER);
主频64M:
uapi_clock_control(CLOCK_CONTROL_FREQ_LEVEL_CONFIG, CLOCK_FREQ_LEVEL_HIGH);
获取主频:
uapi_clock_crg_get_freq(CLOCK_CRG_ID_MCU_CORE);
睡眠投票
(需#include "pm_veto.h")
添加睡眠否决票:errcode_t uapi_pm_add_sleep_veto(pm_veto_id_t veto_id)
移除睡眠否决票:errcode_t uapi_pm_remove_sleep_veto(pm_veto_id_t veto_id)
添加带超时的睡眠否决票:errcode_t uapi_pm_add_sleep_veto_with_timeout(pm_veto_id_t veto_id, uint32_t timeout_ms),
可以控制系统在指定时间内不进入睡眠,超时时间到了之后自动清除否决投票。
低功耗开发说明¶
BS2X睡眠投票使用的是否决票接口,即如果没有模块进行投票,则系统在空闲时间满足时会进入深睡眠。
SDK中当前投了一票否决票,即在“uapi_pm_lpc_init”中调用“uapi_pm_add_sleep_veto(PM_VETO_ID_MCU);”投否决票,如图1所示。
图 1 SDK默认否决投票

所以当前SDK只会在系统空闲时进入“WFI”,如果用户需要让系统进睡眠,还需要按照下面进行配置。
用户如果需要让MCU进睡眠时,可以调用“uapi_pm_remove_sleep_veto(PM_VETO_ID_MCU);”接口,否决票为0,系统即可进入睡眠。
uapi_pm_add_sleep_veto和uapi_pm_remove_sleep_veto成对出现,调用uapi_pm_add_sleep_veto增加否决票(系统无法睡眠),调用uapi_pm_remove_sleep_veto移除否决票(系统可睡眠)。
另外又提供了带超时的投票接口“uapi_pm_add_sleep_veto_with_timeout”,调用该接口时需要传入一个超时时间参数(单位:ms),可以控制系统在指定时间内不进入睡眠,超时时间到了之后自动清除否决投票。
说明: 用户在低功耗管理时应该自己设计系统状态机,如:何时进保连、何时进睡眠、保连参数配置、唤醒时参数恢复等等,这些只能由上层业务实现,上层业务通过调用“添加/移除睡眠否决票”的接口进而控制系统状态切换。 BS2X SDK提供了一套简单状态机管理的代码,详细说明见《BS2XV100 低功耗sample使用指南》
低功耗维测¶
中断&任务调度
添加编译宏(config.py中添加):OS_DFX_SUPPORT,程序运行时会有如下打印:

app_main初始化时打印task id和task name的对应关系;或者发送AT命令“AT+OSDFXPRINT”也可以进行打印。
在周期性任务中按照调用顺序,从前往后打印“任务ID”和“中断号”。
中断号见:chip_core_irq.h。
工作&空闲时间统计
product_evb_standard.h 文件中打开宏:PM_MCPU_MIPS_STATISTICS_ENABLE
唤醒原因打印
product_evb_standard.h 文件中打开宏:PM_SLEEP_DEBUG_ENABLE,深睡流程唤醒源见打印“ulp-wkup evt”,对应bit为1则表示是该唤醒源唤醒,各bit对应唤醒源为:
bit1:ulp_gpio;
bit2:ulp_rtc(包含task中的osal_msleep行为定时调度和osal_timer软调度);
bit3:osc_en(和BT业务有关,收发数据前需提前唤醒);
bit4:NFC;
bit0:较为特殊,一般是由于在睡眠过程中被其他唤醒源唤醒导致,定位原因仍需看其他bit。
获取投票信息:pm_veto_t *uapi_pm_veto_get_info(void)
获取睡眠信息:sleep_info_t *uapi_pm_get_sleep_info(void),需打开kconfig宏:CONFIG_PM_SLEEP_RECORD_ENABLE
task timer和sw timer打印:使能宏OS_TIMER_DEBUG_SUPPORT,发送AT命令“AT+OSTIMERPRINT”;或者调用接口os_task_timer_print和os_sw_timer_print进行打印;只看sw timer的话,也可以调用接口os_sw_timer_print_flag_set控制软timer调度时进行打印。
睡眠投票和BT状态打印:使能宏SLP_VETO_AT_SUPPORT,发送AT“AT+PMVETOINFO”即可打印投票信息和BT状态信息。
说明: 维测会增加软件运行时间,前期调试和问题定位时可以打开,正式版本建议全部关闭。
其他说明¶
BUCK/LDO供电模式配置¶
参考《BS2XV100 硬件指南》,芯片内部电源模块支持BUCK模式和LDO模式供电。
通常推荐芯片按照BUCK模式设计电路,效率高。如果对PCB面积有约束,且对模块的功耗不敏感,可采用LDO模式。
默认SDK版本为BUCK模式,使用LDO模式时需打开宏(CONFIG_POWER_SUPPLY_BY_LDO),配置如下:

32K时钟切换¶
BS2X芯片32K时钟可以选用内部RC也可以选用外部XO,SDK默认使用的是内部RC32K时钟,用户如需选用XO32K,可以通过配置宏“CONFIG_XO_32K_ENABLE”进行切换,如下所示:

GPIO相关¶
GPIO中断注册
睡眠时uapi_gpio接口对应驱动会全部下电,所以无法通过工作时注册的uapi_gpio中断唤醒,需要用户通过ulp_gpio接口注册中断。uapi_gpio可注册32个中断,和Pin脚一一对应;ulp_gpio只能注册8个中断,需自定义进行Pin脚绑定。
唤醒中断配置接口:void ulp_gpio_int_wkup_config(ulp_gpio_int_wkup_cfg_t *cfg, uint8_t array_num),睡眠前将所需的IO注册到唤醒中断上。一般情况下,uapi_gpio和ulp_gpio只能使用一个,所以睡眠前需去初始化uapi_gpio,并初始化ulp_gpio,之后再注册ulp_gpio中断。以鼠标按键为例,使用示例如下:
static ulp_gpio_int_wkup_cfg_t g_wk_cfg[] = { { 1, CONFIG_MOUSE_PIN_QDEC_A, true, ULP_GPIO_INTERRUPT_FALLING_EDGE, ulp_gpio_wkup_handler }, // qdec唤醒 { 2, CONFIG_MOUSE_PIN_LEFT, true, ULP_GPIO_INTERRUPT_FALLING_EDGE, ulp_gpio_wkup_handler }, // 左键唤醒 { 3, CONFIG_MOUSE_PIN_RIGHT, true, ULP_GPIO_INTERRUPT_FALLING_EDGE, ulp_gpio_wkup_handler }, // 右键唤醒 { 4, CONFIG_MOUSE_PIN_MID, true, ULP_GPIO_INTERRUPT_FALLING_EDGE, ulp_gpio_wkup_handler }, // 中键唤醒 { 5, CONFIG_MOUSE_PIN_MONTION, true, ULP_GPIO_INTERRUPT_FALLING_EDGE, ulp_gpio_wkup_handler }, // Sensor唤醒 }; // 睡眠前切换到ulp_gpio并注册中断 static void mouse_enable_ulpgpio_wkup(void) { uapi_gpio_deinit(); ulp_gpio_init(); ulp_gpio_int_wkup_config(g_wk_cfg, sizeof(g_wk_cfg) / sizeof(ulp_gpio_int_wkup_cfg_t)); } // 唤醒后切换到uapi_gpio static void mouse_disable_ulpgpio_wkup(void) { ulp_gpio_deinit(); uapi_gpio_init(); }
多个IO口绑定到一个mask接口:void ulp_gpio_mask_pin_set(ulp_gpio_wk_t wk_sel, uint32_t pin_map),ulp_gpio只能注册8个中断,如果多于8个IO口要响应唤醒中断,需要使用该接口将多个IO口绑定到一个mask上,参数pin_map每个bit对应一个IO(bit0即s_mgpio0),对应bit为1即表示选定对应IO。
参数说明:
typedef struct ulp_gpio_int_wkup_cfg { /* ulp_gpio共有8个(0~7) */ uint8_t ulp_gpio; /** *0~31:IO管脚,参考 pin_t 。 *32:swd_clk管脚 *33:swd_io管脚 *34:gpio或mask0,低电平:0,高电平:1,可以将多个低电平管脚绑定成或mask0,中断触发选上升沿或高电平,一个脚被拉高即触发中断。 *35:gpio与mask0,低电平:0,高电平:1,可以将多个高电平管脚绑定成与mask0,中断触发选下降沿或低电平,一个脚被拉低即触发中断。 *36:gpio或mask1,低电平:0,高电平:1,可以将多个低电平管脚绑定成或mask1,中断触发选上升沿或高电平,一个脚被拉高即触发中断。 *37:gpio与mask1,低电平:0,高电平:1,可以将多个高电平管脚绑定成与mask1,中断触发选下降沿或低电平,一个脚被拉低即触发中断。 补充:mask管脚绑定可以使用接口 ulp_gpio_mask_pin_set。 */ uint8_t wk_mux; bool int_enable; ulp_gpio_interrupt_t trigger; ulp_gpio_irq_cb_t irq_cb; } ulp_gpio_int_wkup_cfg_t;
GPIO输出保持
系统深睡时,uapi_gpio会下电,所以在睡眠时需要通过ulp_gpio进行GPIO输出。当前SDK中已自动在睡眠时将uapi_gpio输出配置同步到ulp_gpio,唤醒后再同步回来。如果有GPIO输出需求,直接使用uapi_gpio接口配置即可;如果用户不需要使GPIO保持输出功能,同样,使用uapi_gpio_set_dir接口将其配置成输入功能即可。
IO管脚IE配置
IE即Input Enable,即需要保持IO为输入功能(接收中断)时需要使用uapi_pin_set_ie接口,将对应IO口配置使能。
为了避免IO上不必要的漏电,当前SDK中已经将默认管脚的IE功能disable,用户如果需要对应IO口能响应GPIO中断,需要将IE使能。另外,如UART RX等管脚IE也需要使能,当前SDK中也已经按需配置。
IO状态打印&配置接口
状态打印接口:void pm_gpio_state_print(void),可以在睡眠前调用该接口打印出所有管脚的管脚ID、管脚模式、输入输出方向、内部上下拉状态、输出状态。
IO状态配置接口:void pm_gpio_group_config(gpio_info_cfg_t *cfg, uint8_t array_num),该接口实现旨在提供给用户一个IO整体配置的方法(也可自行实现),搭配状态打印接口使用,可以在睡眠前进行IO配置和显示,进而辅助功耗优化。
说明: 系统深睡功耗排查,主要是排查IO漏电,而IO上下拉/输入输出配置一般又和外围电路有关。IO状态打印&配置接口,可以对IO进行整体配置及打印,进而和硬件同事相互对齐即可。
32K时钟观测¶
SDK中提供了观测32K时钟的接口:uapi_clock_control(CLOCK_CONTROL_32K_TEST_ENABLE, xxx),即使用Pin xxx口观测32K时钟,该接口使用时需打开宏“CLOCK_TEST_ENABLE”。
XO快速起振配置¶
当前SDK中XO起振时间按照1ms配置,如果XO晶体电容为8pF的话,XO起振时间可以缩短到250us。可以通过使能宏CONFIG_PM_XO_FAST_START_ENABLE缩短XO起振时间,进而减少“工作时间”并降低功耗。宏配置如下:

外设保存恢复¶
根据2.4章节知道:睡眠时绝大部分外设是自动掉电的,唤醒时需要软件流程重新配置恢复,当前SDK中默认已进行部分外设恢复。
个别外设用户也可以配置不恢复,以缩减唤醒后的软件工作时间,进而降低一些保连功耗。这些外设包括:watchdog、uart、cpu_trace,可分别关闭宏 CONFIG_WATCHDOG_SUPPORT_LPM、CONFIG_UART_SUPPORT_LPM、CONFIG_CPU_TRACE_SUPPORT_LPM。
uapi_watchdog休眠时下电,唤醒后默认上电(超时时间为8s),唤醒后不主动恢复也不会影响其功能;休眠时ulp_wdt可以保持不下电,可以在睡眠期间起到保护作用。
uart当前睡眠唤醒前后做了保存和恢复,该动作用户可以放到自己的代码中去做,可以直接调用deinit和init接口重新初始化即可。
cpu_trace功能会在每次函数跳转进行记录,在异常后可以导出trace分析函数接口调用轨迹。在正式商用版本上,该功能也可以考虑关掉。
低速外设降频¶
当前SDK固定将低速外设(包括timer、uart l0、uart l1、i2c、keyscan、qdec)时钟源的频率固定配置为32M,为进一步降低工作功耗,用户可以打开宏 CONFIG_REDUCE_PERP_LS_FREQ 降低低速外设时钟源频率(8M),如下所示:

该宏打开时,部分外设总线频率会降低,上述外设性能会稍微有一些影响,用户根据测试情况可以考虑带上该优化配置。
WFI状态降频¶
须知: “低速外设降频”和“WFI状态降频”,在USB工作场景下慎用(性能不足),其他场景暂未发现问题。
CPU空闲时系统进入WFI状态,为进一步降低该状态下的功耗,可以打开宏 CONFIG_REDUCE_FREQ_DURING_WFI,降低该状态时的CPU和总线频率,以及临时关闭flash时钟,配置如下:

睡眠时关闭ulp_wdt¶
须知:
通过上述方法关闭ulp_wdt时,软件会同时降低32k时钟(内置RC32K)的驱动能力,32k时钟精度会受到影响,所以建议在只有GPIO唤醒的情况下使用,即断连、无周期性定时器和任务。
睡眠时如果关闭ulp_wdt,休眠唤醒期间部分软硬件流程无法守护住,如果在此期间芯片异常,系统则无法主动复位,不建议没有主动复位按键或插拔电池复位的产品使用。
系统睡眠时uapi_watchdog下电,ulp_wdt不下电。深睡场景,为了防止狗超时,系统需要唤醒去喂狗,对于长时间不工作场景,每次让系统醒来专门去喂狗,既增加功耗也显得不太必要,所以用户可以打开宏 CONFIG_SUPPORT_CLOSE_ULP_WDT_DURING_SLP 控制系统在休眠时关闭ulp_wdt,如下:

打开上述宏之后可以使用接口 void pm_close_ulp_wdt_during_slp(bool close) 控制休眠时是否关闭ulp_wdt。
功耗优化¶
芯片功耗分为静态功耗和动态功耗。优化深睡功耗时,由于时钟都已关闭,所以基本没有动态功耗,主要优化静态功耗;对于工作场景,则主要优化动态功耗。下面将具体介绍睡眠电流和工作电流的优化方法。
睡眠电流¶
系统睡眠时,高频时钟都已关闭,CPU和外设也均下电,此场景如果电流异常,主要是IO漏电导致。
硬件上可通过测量每个IO管脚电压,进而判断漏电情况,然后软件将IO电压配平即可。
GPIO非必须尽量不要配置成输出模式,建议配置成输入模式。
如果IO管脚上没有对接外围器件的话,建议该IO管脚配置成输入下拉。
对于部分管脚,如I2C、QSPI_CS等一般配置成输入上拉功耗最低,用户可自行排查测试。
IO管脚如果配置成高阻态的话,IO管脚上可能会有积攒电荷,一般情况下,配置成上拉/下拉状态更优。
说明: Qdec使用的A/B两个管脚,为了减少漏电,一般该管脚都会板级上加上拉电阻,由于该管脚状态不定,软件配置上拉或者下拉都会漏电,所以该管脚一般都会配置成浮空态。
工作电流¶
SDK中已经自适应的进行了电源和时钟的开关,所以对于工作功耗优化,主要在于主频配置和IO配置。
CPU工作占空比会影响功耗,例如日志打印较多会造成CPU进WFI的时间缩短,进而增加功耗;此外代码在RAM中的执行速度比Flash上高很多,所以用户为了进一步降低工作电流,需提取热点函数到RAM上。
另外,用户调用BTH接口配置的interval、latency和发射功率等参数也会影响工作功耗。
保连电流¶
一般地,睡眠电流和工作电流优化完毕之后,保连电流不需要额外的优化了。保连电流会受连接参数 interval和latency 影响比较大。
常见问题¶
请参见《BS2XV100 低功耗FAQ》。




